吴中区独墅湖中学2023年初一年级新生入学公告
吴中区独墅湖中学
2023年初一年级新生入学公告
根据吴中区教育局《2023年苏州市吴中区义务教育阶段学校入学工作意见》的通知精神,今年秋季初一年级招生工作即将开始,现将招生要求公告如下:
一、施教区范围
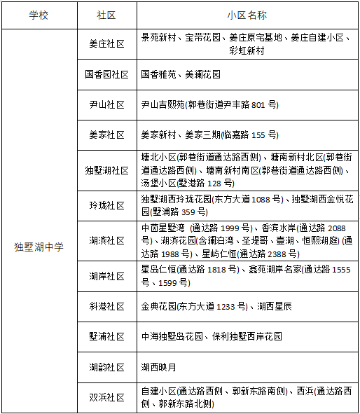
苏申外港线从东方大道大桥至通达路郭巷大桥以北,郭巷大桥沿通达路至尹南路以西,尹南路至京杭大运河以北郭巷街道区域。

二、入学对象
1.父母或其他法定监护人在吴中区独墅湖中学施教区范围内具有合法固定住所的(商业、办公、工业用房、车库等非居住用房除外)郭巷派出所户籍(含集体户口)和非郭巷派出所户籍小学毕业生。
2.依据《苏州市义务教育阶段流动人口随迁子女积分入学实施细则(试行)》,达到积分准入要求的流动人口随迁子女。
3.按照相关政策规定,经批准同意在独墅湖中学入学的小学毕业生。
注:年满16周岁(2007年8月31日(含)前出生)且已接受满九年义务教育的小学毕业生,原则上不再接受初中入学申请。
三、地段生认定
详见《2023年苏州市吴中区义务教育阶段学校入学工作意见》。
四、报名办法
(一)地段学生
1.信息采集:2023年5月25日~5月31日适龄小学毕业生通过吴中区民生服务【吴优办】平台进行采集。(具体操作见附件:《2023年吴中区义务教育阶段地段生信息采集(家长端)操作步骤》)。请家长自行填报信息、校对后,打印,带到中学现场预审。
2.现场材料预审:
(1)时间:
2023年 6月10日上午:8:00--11:00;下午:13:00--16:00;
2023年 6月11日上午:8:00--11:00;
(2)地点:吴中区独墅湖中学鸿鹄楼底楼图书馆
(3)所需材料:
①义务教育阶段地段生入学信息采集表(需家长自行打印);
②父母或其他法定监护人的房产证或房卡(2023年8月31日前已经购房,房产证在办理中的须提供购房合同、全额发票、交房证明和契税发票)的原件及复印件一份;
③户口簿、出生证(户口本上祖孙三代的需提供)、结婚证(用以备查)等材料的原件及复印件一份。
④提前下载安装好“苏周到APP”,并提前注册登录好,现场需查验房产信息。(打开“苏周到APP”--点击页面右下角“我的”--点击“不动产证明”)
3.现场材料审核:
凡经预审无误的学生于7月初(具体时间另行通知)携带小学毕业证书、素质发展报告书、《独墅湖中学2023级新生登记回执单》到独墅湖中学进行确认。【非苏州大市公办小学毕业生同时提供学籍证明(全国学籍网上打印)并盖毕业小学章】
地点:吴中区独墅湖中学鸿鹄楼底楼图书馆
(二)积分学生
参加积分入学的报名时间根据《苏州市义务教育阶段流动人口随迁子女积分入学实施细则》(试行)执行。报名时提供下列材料:①居民身份证原件;②居住证原件;③户口簿或家庭关系证明;④毕业证书(或原学校就读证明)、学籍卡、小学生素质发展报告册;⑤街道办事处便民服务中心发放的入学准入卡和入学告知书。
请于7月29号上午:8:00--11:00;下午:13:00--16:00;到校办理手续,具体情况请关注学校网站、微信公众号和校门口公示。
五、相关提示
(一)联系方式
微信公众号:吴中区独墅湖中学

学校网站:http://dshzx.wxedu.net/
咨询电话:66525205;联系人:袁老师、朱老师
开通时间:周一至周五8:30—11:00,13:30—16:00。
(二)入校要求
1.听从现场人员安排,学校周边停车困难请绿色出行,有序排队。
2.佩戴口罩进校,不带孩子,父亲或母亲(1人)进入校园办理入学报名手续。
(三)材料准备要求
1.报名时现场查验材料原件,材料必须真实有效,复印件留存学校进一步查验,不退还。一旦发现弄虚作假者,我校将不予入学或作退学处理。
2.房产证复印:除封面、封底,内页都要复印在一张A4纸上。
3.户口本:首页、第一监护人页、第二监护人页、入学学生页,共4页复印在一张A4纸上(可缩印),一本户口本上的相关页编号须一致、户号清晰,信息必须真实,如果一家分两本户口本,复印要求相同。
特别提醒:信息采集最多上传4张图片,故房产证、户口本复印件尽量拼在一起。
附样例:


吴中区独墅湖中学
2023年5月
附件1:《2023年吴中区义务教育阶段地段生信息采集 (家长端)操作步骤》
2023年吴中区义务教育阶段招生入学信息采集
家长端操作步骤
第一步:下载吴优办【APP】
1.我们可以通过下方二维码,通过扫码下载【吴优办】APP。
2.我们可以在应用市场和APP Store 中搜索【吴优办】APP来进行下载安装。


IOS端 安卓端
第二步:注册账号
1.进入【吴优办】APP,点击下方【我的】【登录】。

2.进入到登录界面,因为第一次登陆没有账号,所以要点击右上角注册账号。

3.输入手机号,获取验证码来进行注册。

第三步:高级实名认证
1.点击去实名认证按钮。

2.点击最后一个高级认证:身份证识别认证。建议:注册申请人为孩子法定监护人。

3.进入到页面,上传身份证正反面,确认信息无误之后点击下一步进行人脸识别。

4.认证成功。

第四步:吴中入学报名
1.在首页中点击【吴中入学报名】。

2.进入之后,选择【公办学校报名】/【民办学校报名】进入,然后在选择【小学一年级报名入口】/【初中一年级报名入口】。

注:每位学生只能选择一所学校报名。
3.首先,填写学生的姓名、选择证件类型、身份证号码以及出生日期。

备注:点击【下一步】自动调用【入学学生家长和学生信息】【电子户口薄证照详细信息】接口获取相关信息。
4.其次,填写好居住信息、选择楼盘(如果没有该楼盘,可拨打学校服务热线进行维护)。

备注:点击【下一步】自动调用【不动产权证照查询】接口获取相关的信息。
5.然后,确认好学校,点击下一步完善学生信息。

6.最后,填写好采集信息,点击【确认提交】完成学生信息采集。


说明:
(1)如果当你在【是否有房产】选择“有”的时候,房产证地址、房产证号、产证面积以及一个房产证发证日期都是必填的;
(2)当我们在【是否有房产】选择“没有”的时候,房产证地址、房产证号、产证面积以及一个房产证发证日期都是非必填的。
第五步:下载登记表
1.完成信息采集,待学校审核后,筛选状态为“待现场审核”时,可下载登记表。
2.在筛选状态为“待学校确认”时,可修改和删除登记表。


1.IOS端下载登记表
点击页面上的【下载登记表】,然后点击左下方【分享】按钮,把登记表分享到微信或者是QQ然后来进行下载。

2.安卓端下载登记表
点击【下载登记表】后,系统会自动跳转到浏览器页面,根据提示下载即可。


附件2:《2023年苏州市吴中区义务教育阶段学校入学工作意见》

